欢迎光临苏州萨测迪精密仪器有限公司官网!
多年行业经验光学仪器实力供应商源头资深光学仪器厂家,支持设备定制
全国咨询热线:13584957905
联系我们
0512-57786631

手机:13584957905

邮箱:392029760@qq.com

QQ:392029760

地址:江苏省昆山市开发区中华园路1529号

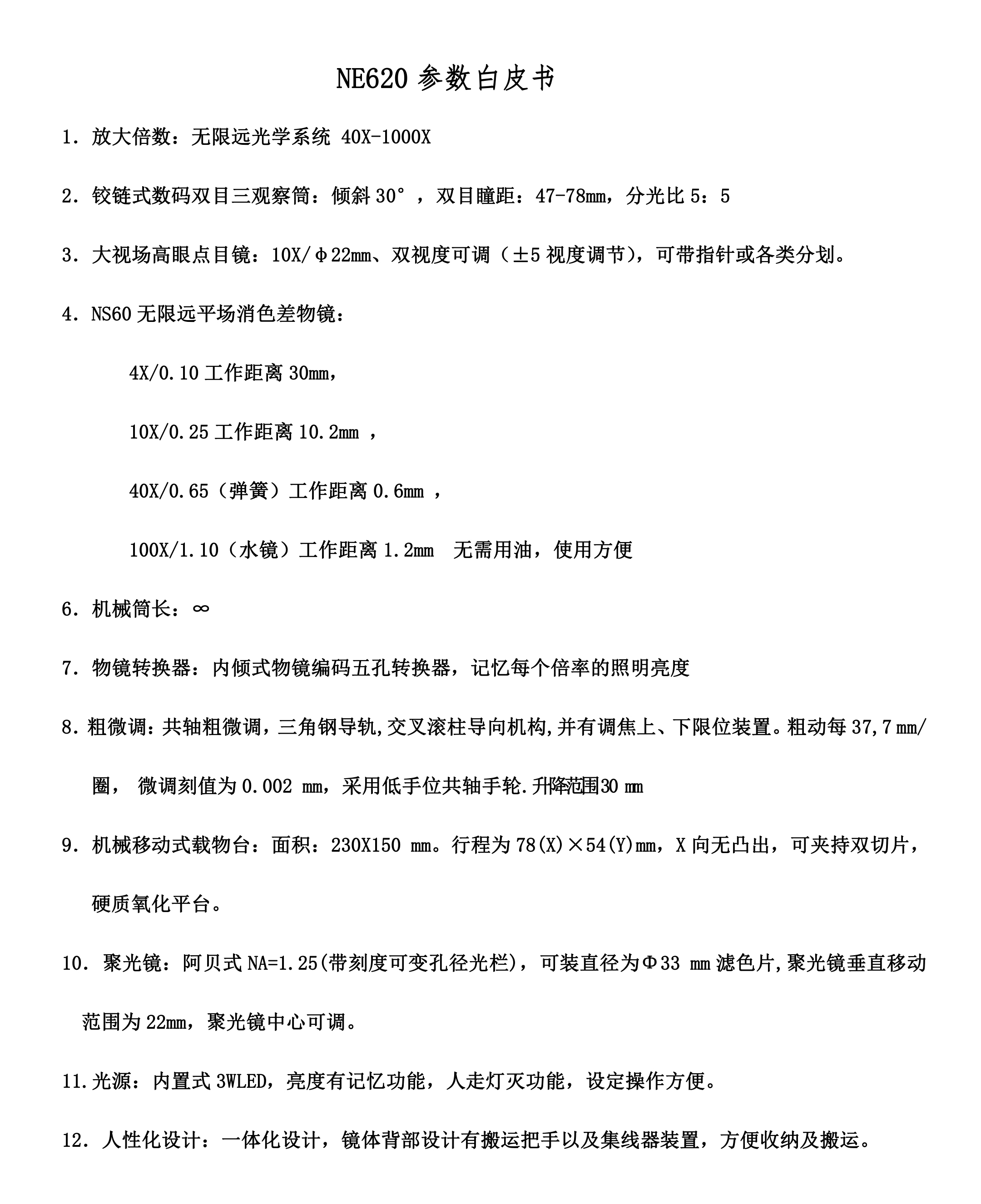
数码型生物显微镜SCD-BD6800

产品介绍 NE610 NE620返回

产品详情
标签:

联系方式

苏州萨测迪精密仪器有限公司

联系人:罗经理

手机(微信同号):13584957905

电话:0512-57786631

QQ:392029760

电邮:392029760@qq.com

地址:江苏省昆山市开发区中华园路1529号

采购:数码型生物显微镜SCD-BD6800

相关产品/ RELATED PRODUCTS
在线客服
联系方式

热线电话

13584957905

上班时间

周一到周五

公司电话

0512-57786631

二维码
线