欢迎光临苏州萨测迪精密仪器有限公司官网!
多年行业经验光学仪器实力供应商源头资深光学仪器厂家,支持设备定制
全国咨询热线:13584957905
联系我们
0512-57786631

手机:13584957905

邮箱:392029760@qq.com

QQ:392029760

地址:江苏省昆山市开发区中华园路1529号

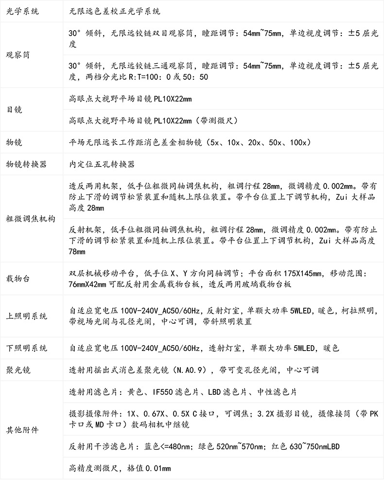
金相显微镜SCD-BH200M

苏州萨测迪精密仪器有限公司主要致力光学产品的开发、制造和营销,主要从事的经营项目:金相显微镜,视频显微镜,测量显微镜,半导体检查显微镜,体视显微镜,生物显微镜以及代理进口奥林巴斯/尼康显微镜等,公司自2011年成立以来,一直致力于光学显微镜以及光学测量产品的开发,公司配套完整的光学实验室以及完善的售前售后专业团队,力求为客户提供完整的光学解决方案。

产品详情



标签:

联系方式

苏州萨测迪精密仪器有限公司

联系人:罗经理

手机(微信同号):13584957905

电话:0512-57786631

QQ:392029760

电邮:392029760@qq.com

地址:江苏省昆山市开发区中华园路1529号

采购:金相显微镜SCD-BH200M

相关产品/ RELATED PRODUCTS
在线客服
联系方式

热线电话

13584957905

上班时间

周一到周五

公司电话

0512-57786631

二维码
线